国家院校代码:13256
湖北招生代码:C237
招生首页
学院概况
招生政策
招生章程
招生计划
历年招生
专业介绍
新生指南
学校首页
当前位置:
首页
招生快讯
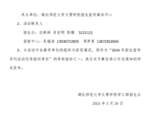
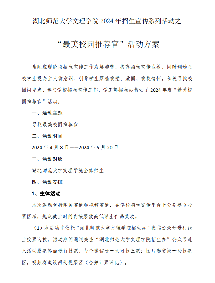
虎牙网页版 2024年招生宣传系列活动之 “最美校园推荐官”活动方案
发布者:文理学院
发布时间:2024-04-03
作者:边婷婷
浏览次数:
1043
2024年招生宣传 最美校园推荐官 活动方案.pdf
[an error occurred while processing this directive]
悟空官方网站
|
满冠官方网站
|
星空体育在线
|
HTH.COM
|
星空官方网站
|
MANGUAN.COM_满冠(中国)
|
千亿页面在线登录
|
悟空平台
|
满冠在线登录入口
|